مشخصات آی سی NR891D DIP-8 IC
| نوع: |
کنترلر سوئیچینگ |
|---|---|
| تعداد پایه: |
۸ پایه |
| پکیج: |
DIP‑8 |
| ولتاژ تغذیه: |
3 ولت |
| حداکثر دمای کاری: |
0 °C تا 85 °C |
| کاربرد: |
تغذیه محلی بردهای الکترونیکی |
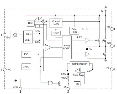
NR891D یک آیسی کنترلر سوئیچینگ DC‑DC است که در بستهبندی DIP‑8 عرضه میشود و برای تبدیل ولتاژ با راندمان بالا طراحی شده است.
مشخصات کلیدی:
-
نوع: Step‑down (Buck) DC‑DC Converter
-
ولتاژ ورودی: VO + 3 V تا 18 V
-
جریان خروجی: تا حدود 2 A
-
فرکانس سوئیچینگ: حدود 500 kHz
-
ولتاژ مرجع خروجی: 0.8 V ± 2٪
-
ویژگیها: Soft‑Start، حفاظت اضافهجریان، امکان خاموش/روشن، سازگار با خازنهای سرامیکی
کاربردها:
-
تغذیه محلی بردهای الکترونیکی
-
تأمین ولتاژ برای تلویزیونهای LCD/PDP، دستگاههای DVD/BD و ستتاپ باکسها
-
مداراتی که نیاز به منابع تغذیه با راندمان بالا و خروجی قابل تنظیم دارند












دیدگاه ها
هیچ دیدگاهی برای این محصول نوشته نشده است.